Timer HP8540 45min Philips & Hapro Sunmobile


Origineel voor Hapro en Philips HP8540 modellen
- Maximale tijd: 45min
- Normaal gesproken moet ook de bijbehorende overrule print vervangen worden.
- Indien voorzien van bijbehorende overruleprint zal deze ook vervangen moeten worden. De overrule print gaat na 5 achtereenvolgende storingsmeldingen in definitieve storings-mode en moet dan altijd vervangen worden. Resetten kan alleen bij de fabrikant en is veel te duur!
Wanneer deze timer gebruikt wordt voor het vervangen van een timer zonder overrule print, is de aanschaf van een overrule (of "watchdog") print natuurlijk niet nodig. Gebruik hem dan als één polige schakeltimer over het NULL (N) contact naar a(J3)
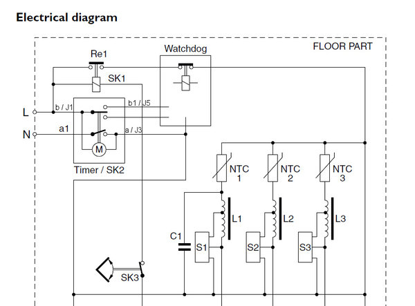
Het elektrische schema met timer, relais en overrule print / Watchdog:

Productspecificaties
- Artikelnummer
- 30057
- SKU
- ZO01004
- Max. Tijd
- 45 minuten
- Aandrijving
- Elektrisch
- Inbouwdiepte
- 35mm
- Breedte
- 50mm
- Lengte
- 60mm
- Aantal aansluitingen
- 5
- Gebruikt overruleprint
- Ja
- Gestandaardiseerde as
- Ja, 6mm















