Timer 45 minutes electric Philips & Hapro Sunmobile


This part is used for Hapro models: Mobile Sun HP 8540 | Innergize HP 8550.
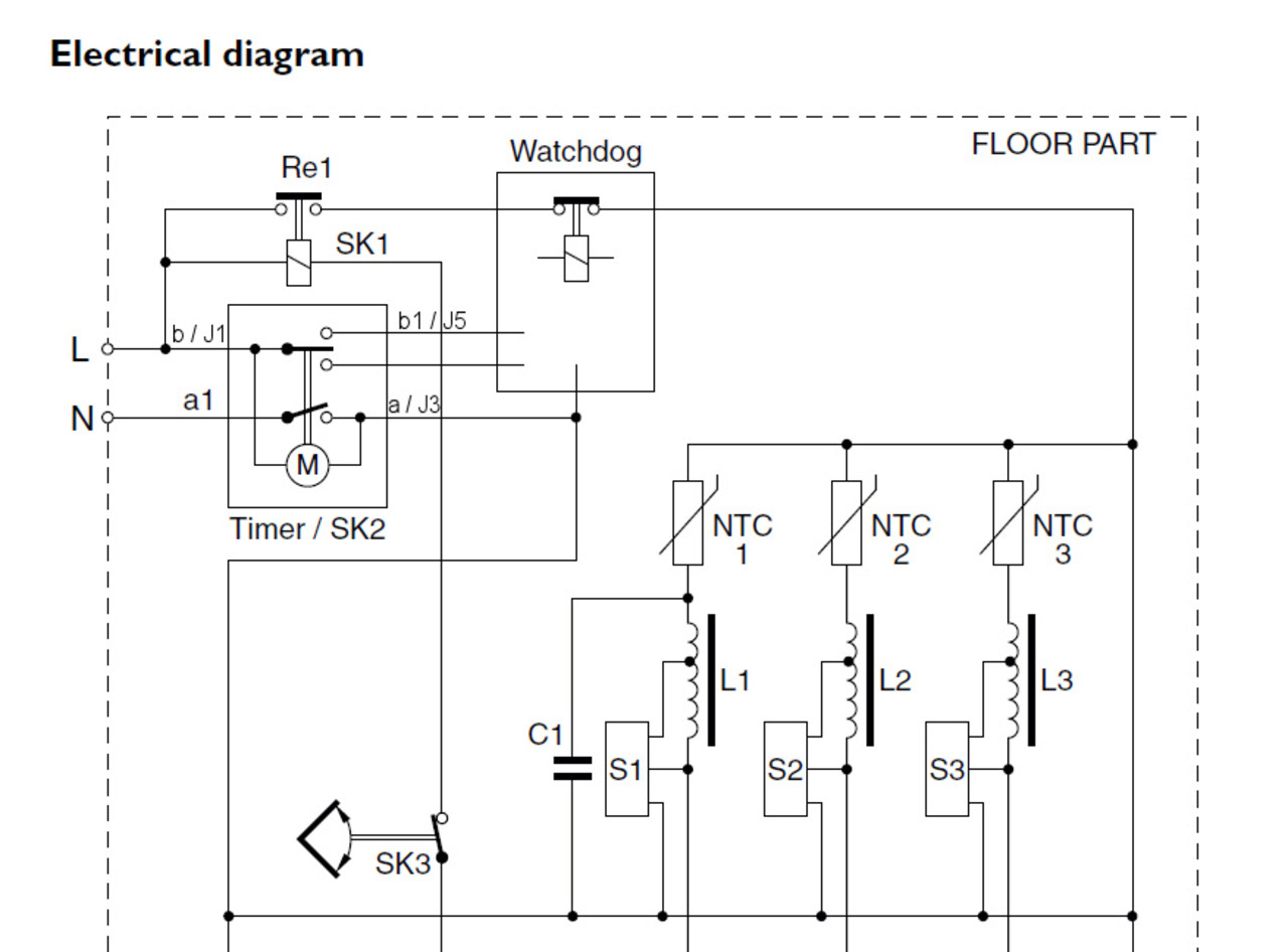
When replacing this timer, the associated "watchdog" circuit board must be replaced almost always!
This watchdog-pcb goes into a final and irreversible error-mode after 5 consecutive error messages.
When this timer is used to replace a timer without an overrule board, the purchase of an overrule (or "watchdog") board is of course not necessary. Then use it as one pole switching timer across the NULL (N) contact to a(J3) to switch the solarium. And connect (L)IFE to b/J1 for the electrical motor of the timer.
Product specifications
- Article number
- 30057
- SKU
- ZO01004
- Max. Time
- 45 minutes
- Powered
- Electric
- Build in depth
- 35mm
- Width
- 50mm
- Length
- 60mm
- Number of connections
- 5
- Uses overrule PCB
- Yes
- Standardized axis
- Yes, 6mm















